Page 54 of 256
Re: FAULTY ELM 327 INTERFACES DE-MYSTIFIED (READ HERE)
Posted: 17 Feb 2013, 01:01
by gbahde

- DSC_0667.jpg (284.6 KiB) Viewed 7793 times
Hello, I've bought a sort of similar design as of ALFAEDDY, it'a a 1.4 apparently only on blue PCB.
I had removed straight the can resistor 120 ohm straight as it had nothing to do here but It still doesn't work....timeout timeout, whatever parameters, ports, etc....
but now I noticed it lacked the 7805 AOP to provide 5v for can. it is compulsory, right?
see attachement please.
I'll try to add one but do you think it will work? also, diagnosing I removed pin 5 -physically - from odb connector, should it still worK? the thing is I noticed those two pins 4 and 5 were longer than the other ones which shouldn't be as it seemed...
regards and please tell me

- DSC_0667.jpg (284.6 KiB) Viewed 7793 times
Re: FAULTY ELM 327 INTERFACES DE-MYSTIFIED (READ HERE)
Posted: 17 Feb 2013, 16:07
by Alfaeddy
Hello Gebahde
first
Which vehicle do you want to read or control?
Because this 120 ohm resistor makes only with CAN protocol, an error
For other protocols do not.
The component 7805 will probably not be needed. There is missing in other ELM
Protruding pins 4 +5 must rightly so, you need not remove the pin 5.
Why did you do this?
These are the ground pins and therefore should protrude so electronic charges may discharge.
Greetings Eddy
Re: FAULTY ELM 327 INTERFACES DE-MYSTIFIED (READ HERE)
Posted: 17 Feb 2013, 17:18
by gbahde
Hello, so I reattached pin 4 &5, added an lm7805 but still not working, checked with different drivers, and nothing .... it's for a fiat multipla jtd 110ch '01
regards
Re: FAULTY ELM 327 INTERFACES DE-MYSTIFIED (READ HERE)
Posted: 17 Feb 2013, 18:18
by stapy
hello Eddie,
this is the Vag-com interface that i have now, is there any modification so i can access body computer and power steering?
Re: FAULTY ELM 327 INTERFACES DE-MYSTIFIED (READ HERE)
Posted: 17 Feb 2013, 19:17
by Alfaeddy
Hello Gbahde
You would first have written that you want to read a Fiat Multipla!
Your Multipla has no CAN bus Therefore, this resistor has nothing to do with your reading error.
Greetings Eddy
Re: FAULTY ELM 327 INTERFACES DE-MYSTIFIED (READ HERE)
Posted: 17 Feb 2013, 19:25
by Alfaeddy
Hello Stapy
What a bad picture!
I can not see anything!
But the VAG com interface can not handle CAN bus
Steering and Body you need a CAN bus interface which reads
Either the ELM327 interface from my link or another CAN-enabled interface
Greetings Eddy
Re: FAULTY ELM 327 INTERFACES DE-MYSTIFIED (READ HERE)
Posted: 17 Feb 2013, 22:36
by gbahde

- hardware.jpg (61.18 KiB) Viewed 7783 times
Well ok, you're right , what shall i do now? testing continuity is difficult and there are two branches. I tested branch one but i guess it's branch 2 which is involved here...the only cause I see then is my circuit not being powered or something faulty...or I need a weird set of parameters?....
Re: FAULTY ELM 327 INTERFACES DE-MYSTIFIED (READ HERE)
Posted: 17 Feb 2013, 22:40
by gbahde
and so pin 12 involved...
so now i'm thinking: how to check for the pic18f aka elm 327 is working???
Re: FAULTY ELM 327 INTERFACES DE-MYSTIFIED (READ HERE)
Posted: 18 Feb 2013, 09:07
by Alfaeddy
Hello
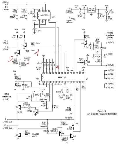
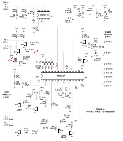
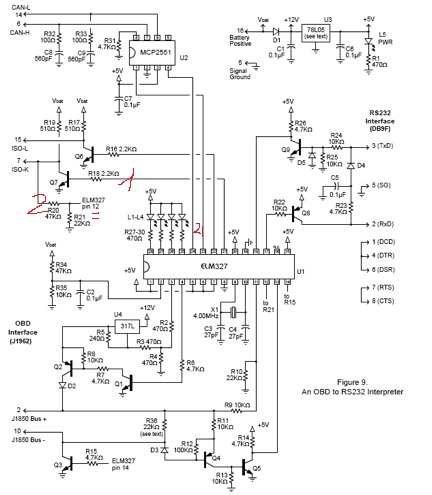
Have you checked if this wiring diagram with your interface with a true?
For thine CAN bus connection on the circuit board is also different from the schematic
Check again the K-line connections then your interface should also work if the chip is still OK!
Greetings Eddy
Re: FAULTY ELM 327 INTERFACES DE-MYSTIFIED (READ HERE)
Posted: 18 Feb 2013, 09:57
by gbahde
Hello, yes it is the same as mine, very same indeed...
i really don't know what's on.
I bought a kkl because I was fed up with this not working, will see.